Archive
Get off my land, you can’t park here and what’s this big pipe?
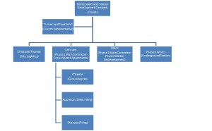
This week I have established that the crux of this construction project will not be the temporary works designs, rubbish ground conditions or water, it is going to be one of frustrating logistics, the snakes nest of buried services on the site and getting in each other’s way! Due to the number of different phases of the Power Station Redevelopment there is an unusual hierarchy of contractors working on the site which I have likened to a Regiment in PPP with Holdfast:
So I see ourselves in Carillion as a Squadron HQ working to achieve the Regiment’s (Client’s) main aim of the development of the power station and surrounding area. As the main contractor for phase 1 we employ a number of sub-contractors to complete various elements of the tasks. I liken these to the Troops in a Squadron and the site engineers and project managers are like the Troop Commanders. We tell them to do something, they then fill out loads of paperwork (risk assessments and method statements) that I check and send back to them red-penned, they get the go ahead to do the job and I check it-just like being a Sqn 2IC again! They have Black Hat Supervisors who are like the Troop Staff Sergeants, the Banksmen are like the JNCOs and the labourers are the Sappers. The Contractors (Troops) try and pull the wool over Carillion’s (Sqn SHQs) eyes to get away with minimal work!
The unusual part about this project is that Carillion are also part of the big picture that I class as the ‘Regiment’. We are just the 1st part of the redevelopment that will include renovating the power station into retail, offices and residential and the building of an underground station on site. Therefore the client employs Elliot and Thomas to control site logistics. They man the security gates, control communal areas of the site generally manage the land. I liken these to Holdfast for two reasons: the first being that they seem to do all the odd jobs that we used to get soldiers to do; the second being that to get them to agree to anything requires a ridiculous amount of paperwork and they are about as flexible as a piece of concrete! My Monday morning started with me spending 45 mins trying to negotiate where I could park the vehicles of my GPR surveying team. Despite me asking nicely they were not allowed to park in the space nest to the gate they were surveying near, instead they got sent about 1km around the site, into the muddy groundworks box, through the wheel wash back to 50m from where they started. Two days later I got a call from their boss to say that we had put a pedestrian barrier ‘on their land’ that I had not filled out a permit request for and London Underground wanted to put a borehole there. Today I found out it was my land and I was well within my rights to be there!
The rest of this week seems to have been spent organising moving a fence back 3m to fit my HV substation in. This requires a GPR survey, Network Rail Approval of the risk assessment and method statements, confirmation of Japanese Knotweed removal and the moon to align with Venus and some other stars before it gets done!
And the most exciting part of the week was the unearthing of the big fat f-off pipe. Shown as a ‘faint’ signal on the GPR survey the boys uncovered this 900mm diameter cast iron pipe:
We then had to wait for Carillion Utilities to come and tap the pipe. This involves strapping a device which adjusts the pressure to ensure that whatever is in the pipe doesn’t leak out when they then hand drill into the pipe. This pipe proved to be an empty gas pipe probably from the old gas works the other side of Battersea Dogs Home. Now able to progress with the already 1 week behind schedule drainage they broke through the old gas pipe shown in the left hand side of the picture just in time to find his little brother hiding underneath! My money is on another disused gas pipe but we will have to wait and see what the experts say as the clock ticks and the drainage slips even further behind time!
P.S. My other key learning points this week have been:
-No longer can you trust people to not get hit by a big truck even though you got taught how to cross the road at around age 5. Pedestrians must be enclosed in steel barriers that need calculations to ensure they don’t get blown over in the wind, tsunami or other predicted natural disaster.
-Workers will mutiny if they don’t have the following: a smoking shelter within a 5 min radius of their work area (which also required temporary works design and a lift plan despite being a 4 man lift), a toilet with hot running water also as close and a moon on a stick.
-I should set up some kind of testing and inspection business because you can make a lot of money out of it. So far I have 3 different people getting paid to come and look at the foul water drains we are installing, all doing exactly the same thing!
Useful? Or am I a dinosaur?
In an attempt to get back on subject and make my blog sound less like an internal monologue that has spilled out into the public realm.
As DII (at least the last time I looked) is stuck in the Office dark ages I don’t think many will have really used some of this stuff, but you RSME issued computers, your work computers and probably any personal copies of Office are probably more up to date so this might be useful.
The ‘References’ tab on current versions of Word seems to be particularly useful and I wish I’d found it earlier.
References. I’ve been playing with it recently and it allows you to enter your references in a central location and then cite them in the main body of the document with a simple click of the mouse and seemingly to Havard standards! It will then auto-generate a references list wherever you want to put it in the document in the correct format.
Captions. Using the ‘Insert Caption’ function you can tell Word whether you’re annotating a Figure or a Table and it will auto number them, removing the problem of manually re-numbering if you decide to add another photo at the beginning of the document. Word will then auto-generate a list of Figures and Tables for you and give it the correct page number.
Cross-referencing. Should you need to refer to Figure X in your main body of the document you can do this using the ‘Cross-reference’ option it works for paragraphs too, it will then know to look in the right place. I don’t think this auto-updates BUT when it comes to finishing the document it seems that you can just right click on the entry in the main body and ‘update field’ it will then refresh the para or figure number for you.
I don’t know if I’ve just been a member of the slow reading class here and you’re all well aware of this or if everyone else has wasted time cross-referencing documents and manually generating contents list. If it’s the latter then hopefully this will make life easier for you all.
Old Bridges, New Bridges, Socks
Since last blog, things have not progressed massively with the work I am doing. I have completed the culvert sizing a preliminary draft reports for the 9 small bridges in South WA, and BG&E have just be given the contract to assess 14 more. It is not difficult work, just time consuming. BG&E are happy to take it currently as there is little on the plate for the waterways department and it keeps a regular client happy.
I have recently picked up a feasibility study on a Bridge up North in a town call Three Springs. It is a simple 2 span flat slab structure over a seasonal drainage channel that has been assessed by Main Roads WA (MRWA) as reaching its capacity. The reason for this is a recent revision of the standard vehicle loads. From the previous T44 classic truck load, it is now a fictional vehicle based on a 3 trailer road train with an additional UDL along its length. This puts the bridge in the critical basket.
The plan is to check the capacity of the existing bridge then apply several methods to ascertain the effect, and price all against the cost of replacement. The bridge has been assessed as having a strength of 30m/mm2, and the steel a strength of 247N/mm2. Half the battle is working with awkward numbers from converting to metric after calculation in imperial units in 1960. I am using a grillage analysis programme called ACES with though better than QSE is still pretty cumbersome and crashes frequently.
The methods will be: (1) A concrete overlay slab. (2) Carbon Fibre Reinforce Polymer (CFRP) strips on the soffit/surface.
The overlay slab works by increasing the depth of the section thereby increasing the amount and quality of concrete in compression at the outer fibres. This concrete overlay is keyed into the existing slab by steel -reinforcing bars glued in with epoxy resin and bent at 90degrees to the vertical to allow for shear and stop the slab slipping off. This method works fine in practice if the issue is one of sagging capacity. An additional depth of unreinforced concrete above a large hogging moment will have little effect.
The Sika Carbodur CFRP strips are simply epoxied to the underside of the slab at regular spacings and work as an increased tensile member at the extreme fibre of the section. A quick couple of calculations this morning tells me that the moment capacity of the section can be increased by 30kNm by use of 4 strips per m. This method has the reverse issue of the concrete overlay as it does nothing for a hogging moment unless strips can be applied on the top. In this case it would be much easier. Helpfully Sika provide a downloadable design package to assist.
Cost calculations (uber rough at this stage, and including for labour) tell me that the concrete overlay option will be almost 75% cheaper than the CFRP strips. But this detail will be refined when I can establish exact lengths of the CFRP as they will not be required to run the whole length of the bridge and can be curtailed to suit the induced moments.
See attached sketch for a rough idea of what is going on, but my initial thoughts are that a combination of the 2 would be most appropriate as the hogging moments appear large and a relatively small increase in section depth will give an increased factor of safety for sagging.
In other news, the CEO of the Shire of Murchison is back from holiday, and sent me an email to say she has a lot of money to spend on a bridge. Not too sure how commercially savvy she is as she informed me that she has not read my proposal yet and the BG&E fee has not been agreed. That said, I think the pricing is fair and hope that we will be given the contract next week. To the best of my knowledge there are no other tenders and they need the bridge fast so it bodes well. If won, I will take the reins of the project, hopefully getting some decent PM and contractual experience, with the intent to complete design before I leave.
I walking about the office in socks an Ozzie thing or is this common practice in the UK too?
Off to Bali tonight for the weekend, but not taking my board. I don’t want to do a Corby on the way back!





