Archive
HV Transmission Lines – RFI
G’day all.
This is mainly a request for help should anyone know of a solution or encountered a similar problem before.
Context
I am working on the Mernda Rail Extension Project (MREP) in Melbourne in the rail construction team for John Holland. The main items of my scope are in the delivery of the traction power to run the trains. This includes three new substations, overhead delivery of traction power and the installation of a new 22kV distribution network (underground and aerial).
22kV distribution
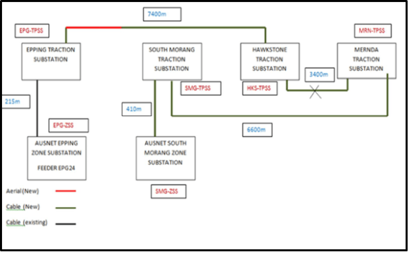
The bulk supply points for the Mernda project are the AusNet Epping Zone Substation and AusNet South Morang Zone Substation. AusNet are the District Network Operator (DNO). The 22kV supply between AusNet zone substations and the traction substations is via cable. The majority of the supply is by underground cable between traction substations, with the exception of a section of aerials (with a small cable section) between Epping and Hawkstowe Traction Substations. The general network arrangement is provided in Figure 1.

Figure 1 – 22kV Arrangement
The Ariel transmission, depending on its location, be it in the rail corridor, residential area or on a shared user path (walkers and bikes) has different pole types, namely steel or concrete. The choice is driven by cost, construction time and the design standards.
The Rail Operator has stipulated that design must meet standards AS 2067 which includes reference to Standard AS/NZS 60479.1 for calculation of levels associated with the risk of heart fibrillation and Standard ENA Doc025, EG0 providing guidance in establishing risk level.
The bottom line is that the required earth grid resistance of 5 ohms cannot be achieved in all areas using the Rail Operators standard earthing arrangement. This is mainly due to the fact that we have solid rock 300 mm below ground down to 10 m deep along the entire site, which is not great due to the high resistivity levels, which are well over 100 ohms at all locations with the worst being 200 ohms until you get below the rock.
There are 32 concrete poles shown in figure 2 that are in public areas and need the earth grid to achieve 5 ohms. We cannot get to the 5 ohms for any of the poles and just to get near this we would need multiple 10m+ earth stakes at each pole. Not a cost that the project or the rail operator wants to entertain.

Figure 2 – Concrete pole dimensions
Therefore, there are two options for a solution going forward:
1) Apply a probability assessment in accordance with Guide ENA EG-0 referenced in AS2067:2016. – This has been flatly refused by the rail operator.
2) Cladding poles with an insulating medium to a height of 2.4m to mitigate the possible Touch Voltage hazard to meet the requirements of AS60479.1. – This is the preferred option.
Question
My question after being unable to find a product that can conduct the role of “cladding the poles”, does anyone have any experience with this issue and know of a product, or a possible solution that has not been considered?
If there are any other questions about the project, traction power, substations or work in the rail environment I will try my best to answer.